宁波动力发布2023年度业绩预告
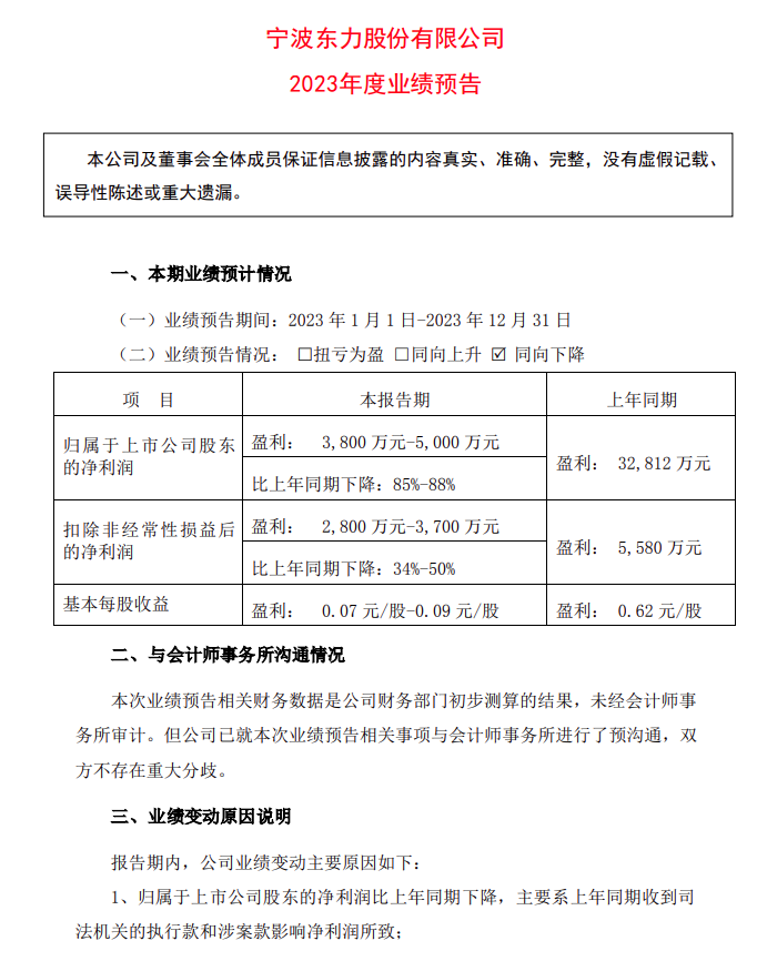
根据公告显示,本报告期内,归属于上市公司股东的净利润为:3,800 万元-5,000 万元,比上年同期下降:85%-88%。扣除非经常性损益后的净利润为2,800 万元-3,700 万元,比上年同期...
2024/01/30
新闻

2024/01/30

2024/01/30

2024/01/30

2024/01/30

2024/01/30

2024/01/29

2024/01/29

2024/01/29

2024/01/29

2024/01/29